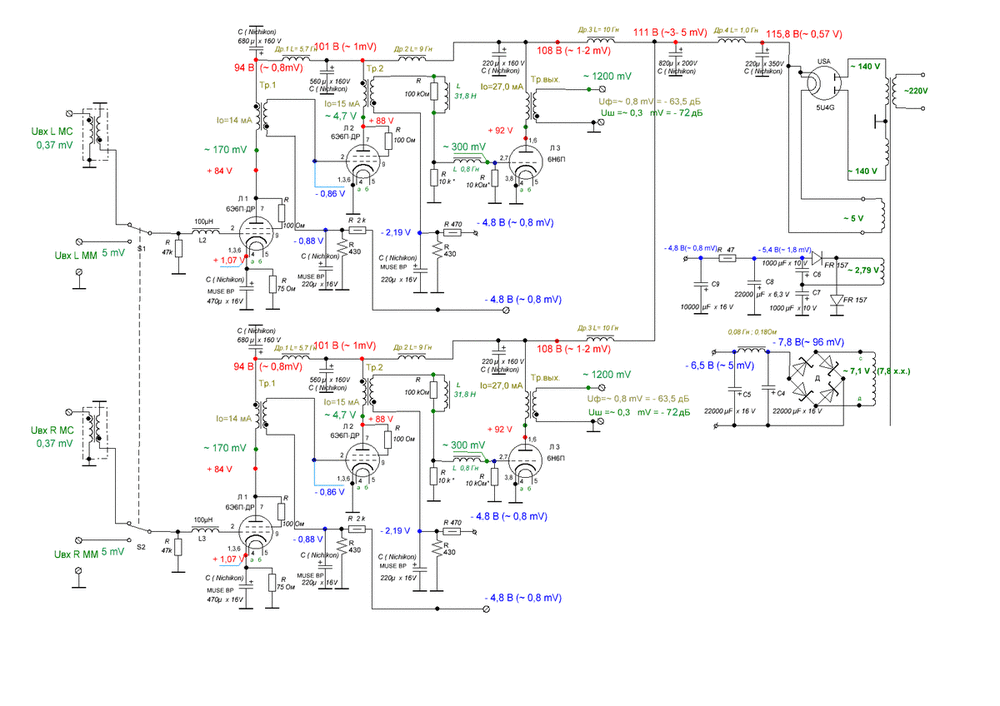
Привет всем, вниманию форума предлагаются ламповые фонокорректоры на дроссельных и трансформаторных каскадах.
Корректор для винила это больная тема для всех меломанов, аудиофилов и просто любителей музыки. Впервые мысль применять трансформаторные каскады появилась после того как прочёл статью «ФИЛОСОФИЯ SPB SOUND» ,посмотреть можно здесь http://spbsound.narod.ru/SPbSound/pages/spbphil.htm . В этой статье говорится о преимуществе, в плане КПД, трансформаторного каскада над резистивным каскадом. Главная идея заключена в следующей фразе “в трансформаторном каскаде 9/10 мощности сигнала достигает нагрузки (пусть даже при 1/10 потерь в трансформаторе), а в резистивно-емкостном – лишь 1/11 часть (остальные 10/11 выделяются на анодном резисторе впустую!) . В связи с этим возникла мысль – если трансформаторный каскад настолько эффективнее, в плане КПД, резистивного каскада, то и усиливать звук он будет гораздо эффективнее. Математического аппарата, позволяющего оценить эту эффективность, на сегодня просто нет, или я об этом просто не знаю. Затем нашел работы Susumy Sakuma , посмотреть можно здесь http://www10.big.or.jp/~dh/work/pre.html , оказалось что свои корректора он строит по этой же идеологии, т.е. на трансформаторных каскадах. Собственно говоря это было последней каплей и я решил проверить свои предположения на практике. Первым был собран макет, фото ниже, на четырёх лампах 6С45П и одной 6Н6П. Результаты превзошли все ожидания, получившийся звук просто завораживал.
Хочу поделиться своими наработками в этой области.
Выкладываю фото некоторых корректоров, принципиальные схемы и моточные данные.
Моточные данные макета:
- первого каскада
30Гн; I≤0,01 А; (ПЛ 20 х 20)
Δf – 16Гц ÷ 70 кГц; Rн = 110 кОм ;
– 5000 вит. Ø 0,09 мм;
- второго каскада
27,6 Гн; 4450 Ом; I≤0,01 А; n = 0,62; (Ш 20 х 20)
Δf – 13Гц ÷ 23 кГц; Rн = 3,3 k Ω ; К = 17,5
I – 5466 вит. Ø 0,08 мм; II – 3390 вит.; Ø 0,12 мм; - третьего каскада
40 Гн; 4450 Ом; I≤0,01 А; n = 0,22; (Ш 20 х 20)
Δf – 13Гц ÷ 20 кГц; Rн = 2,7 k Ω ; К = 8,0
I – 6000 вит. Ø 0,08 мм; II – 2220 вит.; Ø 0,11 мм;
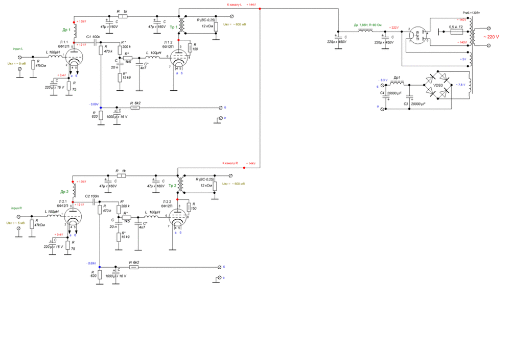
Потом был корректор на 6Ф12П. Корректор собран всего на двух лампах 6Ф12П. Собрать такой корректор захотелось, когда на глаза в очередной раз попалась схема Сергея Сергеева, только вместо резистивных нагрузок поставил дроссели и трансформаторы.
Моточные данные корректора на 6Ф12П с (ТВ3 - Ш) :
- первого каскада
89 Гн; R= 3490 Ом; I≤0,01 А; (ТВ3 – Ш)
Δf – 19Гц ÷ 26 кГц; Rн = 110 кОм ; (триод)
I – 9725 вит. Ø 0,09 мм;
- второго каскада
88 Гн; R= 4450 Ом; I≤0,01 А; n = 0,22; (ТВ3 – Ш)
Δf – 13Гц ÷ 16 кГц; Rн = 620 Ω ; (пентод триодом)
I – 9672 вит. Ø 0,08 мм; II – 2130 вит.; Ø 0,12 мм;
В итоге получился компактный фонокорректор с очень приличным звуком,
но такие корректора как EAR 834, PPROJECT TUBE BOX SE II переигрывает.
Фото и схема ниже.
Усиление корректора - 41 дб ( при 5 мВ на входе на
выходе 600 мВ);
Уровень фона - 56 дб.
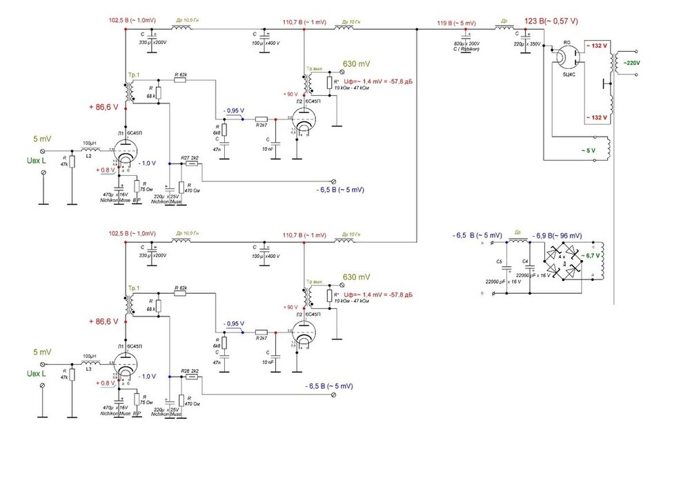
Наиболее оптимальным с точки зрения цена/качество можно считать корректор на 6С45П. Этот корректор имеет очень приличный звук.
Моточные данные корректора на 6С45П с (ТВ3 - Ш)
Трансформаторы :
- первого каскада
33,5 Гн; 1460 Ом; I≤0,02 А; n = 1,4; ТВ3 - Ш
Δf – 14Гц ÷ 37 кГц; Rн = 13,8 кОм ; К = 37,8 (6С45П)
I – 5200 вит. Ø 0,09 мм; II – 7300 вит.; Ø 0,07 мм; - второго каскада
47 Гн; 1910 Ом; I≤0,02 А; n = 0,636; ТВ3 - Ш
Δf – 13Гц ÷ 24 кГц; Rн = 10 кОм ; К = 29
I – 6060 вит. Ø 0,09 мм; II – 3852 вит.; Ø 0,12 мм;
- Дроссели:
- первого каскада пит-я 10 Гн; 285 Ом; Ш 16 х24 (ТВЗ1-9); Io≤ 20 mA; 3500 вит. ; Ø 0,16 мм
- второго каскада пит-я 10 Гн; 285 Ом; Ш 16 х24 (ТВЗ1-9); Io≤ 20 mA; 3500 вит. ; Ø 0,16 мм
Отвечу на конструктивные вопросы.
На вопросы умников отвечать не буду.
Дерзайте, пробуйте, результат вас не разочарует, всем успехов в творчестве.
[6Ф12П монтаж.lay](< base_url >/applications/core/interface/file/attachment.php?id=12136)























